2019级各专业导师,2019级学生各班:
根据学院教学计划的安排,2019级本科各专业所有学生(不包括专升本学生,下同)将于2019-2020学年第二学期短学期1开展社会调查,现根据学院通知,将有关工作安排如下:
一、社会调查目的
1.通过社会调查,使学生了解社会、了解国情,培养学生的社会责任感、创新精神和实践能力。
2.通过深入企业、村镇、社区,了解千姿百态的工作与服务岗位,引导学生发现个人职业兴趣,结合专业教育,作好个人学业规划。
3.通过撰写社会调查报告,指导学生运用《思想品德修养与法律基础》、《马克思主义基本原理》、《应用写作》等课程的分析方法和写作技能,对社会调查过程中的所见所闻进行思考,并形成调查报告的实体成果。
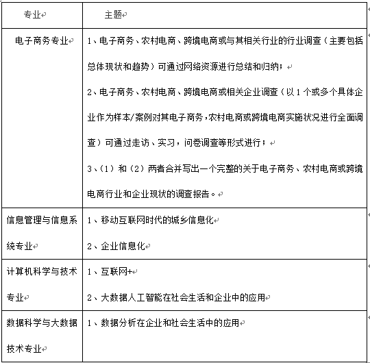
二、2019级社会调查主题,学生可选择报名以下任一主题:

三、社会调查途径
疫情防控期间,学生可采取线上调查,网络调查,视频会议,在线访谈等多种线上模式开展。
四、社会调查成果要求
1.采用由两人或三人(最多不超过三人)组成的社会调查小组的形式或个人的形式。社会调查成果为社会调查报告及其他成果。
2.学生参加社会调查活动要提交调查报告。调查报告是学生对社会调查过程的系统性思考,是考核学生参加社会调查效果的依据。调查报告要求内容真实、文字流畅,特别是要对调研的情况进行理性的思考与分析。
3.学生撰写调查报告可以在调查实践的基础上独立完成,也可以由调查小组共同完成。独立完成的调查报告字数不少于3000字,由调查小组共同完成的调查报告字数不少于5000字。
4.《bv1946伟德国际始于英国本科学生社会调查报告封面》、《bv1946伟德国际始于英国本科社会调查报告撰写规范》的下载地址为:教务管理部内网“实践教学”——社会调查。
五、社会调查指导及成绩评定
1.由各班专业导师召开社会调查动员会,向本班学生介绍社会调查的意义,按照信息学院社会调查计划的要求完成指导任务,包括调查专题的选择、调查方法的指导、调查报告的撰写与格式规范要求等。指导教师要定期与学生进行双向沟通,指导与督促学生按计划进行调查工作,指导学生解决调查过程中遇到的各种问题。
2.指导教师负责对学生提交的调查报告进行指导及评阅,按照优、良、中、及和不及五级评定成绩,成绩记录在《bv1946伟德国际始于英国本科社会调查报告封面》上。成绩纳入学分考核和管理,作为本科生取得毕业资格的必备条件。
3.评定参考标准:从真实性、客观性、针对性、实效性和评价性五个方面的要求进行评价。调查报告中能出色体现以上五个方面评价标准的评为优,较好体现的评为良,基本体现的评为中,基本体现但不够系统的评为及,没有体现的评为不及。
4.调研报告总体成绩应呈正态分布,成绩为“优”的比例一般不超过专业总人数的15%,优良率原则上不超过60%。
六、社会调查对学生的要求
1.自觉遵守国家的法令、法规,以良好的状态和饱满的热情投入社会调查。
2.社会调查往返途中及社会调查期间要树立安全意识,注意人身、财产的安全,如发生事故及时报告学校。
3.应按社会调查计划的要求,定期向学校指导教师汇报社会调查情况。
4.对无故不参加社会调查者,按学校学生学籍管理规定不予毕业。因故经批准未参加社会调查或社会调查成绩不合格的,另行安排社会调查时间并考核其成绩。
5.社会调查结束后,在下学期开学前完成社会调查报告(初稿)的撰写,并在各班专业导师指导下于开学后第三周结束前完成调查报告修改,经指导教师评阅后上交学院,作为学生社会调查成绩的考评依据。
信息学院
2020年7月3日