8月26日至28日,第八届全国大学生统计建模大赛总决赛在成都落下帷幕。本届大赛以“构建新发展格局的统计测度”为主题,自3月下旬启动赛程,历时5个月。全国共有514所院校的8607支队伍、近2.6万名大学生报名参赛。决赛阶段,全国共有66个本科生队伍入围,并评选出40个一等奖。我院一支代表队从省级比赛中脱颖而出入围决赛并斩获全国一等奖,取得历史性突破。

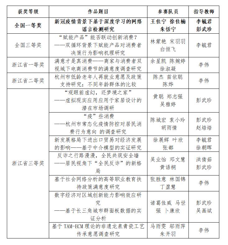
全国大学生统计建模大赛由中国统计教育学会、教育部高等学校统计学类专业教学指导委员会、全国应用统计专业学位研究生教育指导委员会联合举办,是全国影响最大的统计学科两大竞赛之一。本次大赛我院除获得一项全国一等奖外,另有一支队伍获评国家级三等奖,一支队伍荣获省级一等奖,一支队伍荣获省级二等级,七支队伍荣获省级三等奖。具体获奖名单如下:


信息学院历来重视学生实践能力的训练,着力培养应用型人才,取得了良好的成效。近三年来,信息学院学生在各类学科竞赛中,共获得国家级奖项61项,省级奖项78项,另在国家级大学生创新创业训练计划中获得立项12项,在浙江省浙江省“新苗人才计划”中获得立项8项。信息学院将进一步加强引导,多方面开展各项学科竞赛宣传及指导工作,帮助学生得到更多锻炼,获得更好的竞赛成绩。